中石化昌平区沙河镇巩华城大街78号
部分房屋租赁项目招商公告
中国石化销售股份有限公司北京石油分公司委托北京九汇华纳产权经纪有限公司,对中石化昌平区沙河镇巩华城大街78号部分房屋租赁项目进行公开招商,现邀请合格意向承租方参加该项目。
一、招商内容
1. 项目名称:中石化昌平区沙河镇巩华城大街78号部分房屋租赁项目。
2. 招商人名称:中国石化销售股份有限公司北京石油分公司。
3. 招商代理人名称:北京九汇华纳产权经纪有限公司。
4. 租赁期:10年(120个月,含免租期),起租日以租赁合同为准。
5. 免租期:6个月。
6. 起始年租金:305万元起/年。
7. 租金支付方式:按中选意向承租方承诺的支付方式支付。
8. 租金递增:每3年递增5%。
9. 招商服务费:承租方应在签署《租赁合同》后10个工作日内向招商代理人支付招商服务费。
招商服务费=成交起始年租金÷12*1.5,即相当于承租方起始年租金的一个半月租金额度。
二、项目简介
1. 项目概况:中国石化销售股份有限公司北京石油分公司将负责本次中石化昌平区沙河镇巩华城大街78号部分房屋租赁项目的招商工作,并作为招商人统一对外公开招商。
本次租赁招商资产为中国石化销售股份有限公司北京昌平石油分公司拥有的北京市昌平区沙河镇巩华城大街78号内的部分房屋及地面停车位,具体包括东侧临街5层办公楼、院内北侧2层办公楼及31个地面停车位(前院6个后院25个,具体位置和数量以双方最终交接确认位置为准),证载建筑面积共3597.58㎡。项目东侧为G6辅路,南侧为中国银行,北侧为站后路,西侧为已出租的套院及车队停车场。项目区位较好,交通便利,距地铁昌平线巩华城站约4公里,项目周边有345、883、670、919、945、昌19、昌21等多条公交线路。
本项目招商价格与建筑面积不挂钩,建筑面积误差不影响本项目招商价格。
2. 市政费用的约定:本项目的水、暖、电、讯等费用均由承租方承担。
3. 经营限制:禁止进行整体转租。
4. 是否允许装修改造:允许。
5. 项目图片




三、报名及购买招商文件事项
1.公告及报名时间
2023年 9 月 18 日至2023年 10 月 7 日,上午8:30-11:30,下午13:00-17:00(公休日、节假日除外)。
2.公告及报名地点
现场报名或远程报名。
现场报名:将报名材料递交至北京市朝阳区东三环中路20号乐成中心B座21层。
远程报名:将报名材料发送至联系人邮箱。
3.报名条件
意向承租方需提供以下文件:
(1) 有效的营业执照副本复印件;
(2) 法定代表人身份证明;
(3) 法定代表人授权委托书(如有);
(4) 受托人身份证复印件(如有);
(5) 2022年末经审计或加盖公章的财务报表。
上述文件均须加盖公章。远程报名时请将相关材料以扫描件形式发送到联系人邮箱。提交上述材料合格并购买招商文件后视为报名成功。
4.报名联系人
联系人:王翔、唐宁
电 话:18810567037、13401110527
邮 箱:wxiang@bjjhhn.com、tangn@bjjhhn.com
5.招商文件购买
在公告时间内报名的意向承租方,可在报名时购买招商文件。
购买招商文件的意向承租方名称需与申请保证金汇款账户名称、申请文件递交方名称一致。
招商文件售价:每套人民币1000元,售后不退。
招商文件收款银行信息:
户 名:北京九汇华纳产权经纪有限公司
账 号:2000 0009 6612 0000 5188 765
开 户 行:北京银行红星支行
注:汇款时请写备注“项目名称+购买招商文件”
四、意向承租方资格条件
1.主体资格
(1) 在中华人民共和国境内注册,依照中华人民共和国法律成立并存续,具有独立法人资格的企业(包括中外合资、合作企业、外商独资、有限合伙制企业等);
(2) 遵守中华人民共和国有关法律、法规、规章,满足国家法律法规及相关行业规定;
(3) 参与本项目的不同企业实际控制人不得为同一人,不同企业不得存在控股、管理关系;
(4) 本项目不允许联合体申请。
2.资金实力
2022年末财务报表净资产(经审计或加盖公章的财务报表)净资产不少于200万人民币。
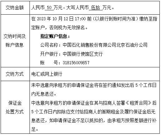
五、申请保证金事项

六、遴选活动安排

招商人:中国石化销售股份有限公司北京石油分公司
招商代理人:北京九汇华纳产权经纪有限公司
日期:2023年9月14日
附件1:中石化昌平区沙河镇巩华城大街78号部分房屋租赁项目招商公告.pdf
附件2:原项目地址