中国邮政集团有限公司天津市分公司委托北京九汇华纳产权经纪有限公司,对天津邮政速递楼租赁招商项目进行公开招商,现邀请合格申请人参加该项目。
一、招商内容
本项目招商内容为位于天津市河东区海河东路88号房地产(及附属设施和相关资产)12年期租赁招商。
项目招商详情如下:
1.项目名称:天津邮政速递楼租赁招商项目
2.租赁期:12年(144个月),起租日为完成租赁标的实际移交日的次日
3.免租期:6个月,免租期包含在租赁期限内
4.租金上浮机制:租期起租日起,每满三年对租金进行一次上调,上调额度为前三年度的年租金标准的5%
5.年租金竞价起价(万元/年)
(1)145万元/年(大写:壹佰肆拾伍万元每年);
(2)在租赁合同签订后10个工作日内,按“当年租金*0.5”支付第一租赁年度的租金;从起租日起第12个月届满之日起,以每6个月为一个缴租期,每个缴租期的租金按当年租金计算;
(3)每个缴租期的租金应于该缴租期开始前的10个工作日内支付。
二、项目简介
1.项目概况
中国邮政集团有限公司天津市分公司将负责本次天津邮政速递楼租赁招商项目的招商及管理工作,并作为招商人统一对外公开招商。本项目位于天津市河东区海河东路88号,天津站南广场东侧,距南进站口约400米。项目南侧临海河东路,北侧为天津站,西侧为邮政大楼,东侧为天津工务段,临近地铁交换站、多条公交线路交汇处。区位位置较好,人流量较大,商业较繁华,交通便捷。
本项目招商范围包括两个标的,建筑面积共计约3380㎡,各标的房产简要情况如下:
(1) 标的一:位于天津市河东区海河东路86号、87号、88号101,已取得《不动产权证书》,权利人为中国邮政集团有限公司天津市分公司,证载用途为公共设施用地/非居住,建筑结构为钢混,证载建筑面积为41507.59平方米,本次招商范围包括1层圆厅及后厨,面积约为524.95平方米,原用作餐厅,现空置中。
(2) 标的二:位于天津市河东区海河东路88号201(1-4层),为4层独栋建筑,已取得《不动产权证书》,权利人为中国邮政速递物流股份有限公司天津市分公司,证载用途为公共设施用地/非居住,建筑结构为钢混,证载建筑面积为2855.05平方米,现用作办公,预计2024年5月底完成腾退。中国邮政速递物流股份有限公司天津市分公司已就本部分房产授权委托招商人代为招商。
注:
n 本项目南侧院内有划线停车位约18个可供承租人使用;
n 本项目仅有建筑设计防火登记表,其审核意见为:“工程消防系统应保证施工质量,竣工后需经我局正式检查验收”。经核实,后续并未再次进行正式验收,需要承租人根据现状办理消防手续;
n 本项目各部分负载最大工作电流分别为:照明50A,空调200A,圆厅食堂(照明动力)100A;
n 水、电、暖等与缴费相关事项均需招商人新设分表,单独计量。费用交由招商人统一交纳,其中水费7.9元/吨,电费1元/度,取暖费40元/平方米(按租赁面积计), 如涉及电量增容等相关事项需承租人自行办理并承担相关费用。
本项目招商价格与建筑面积不挂钩,建筑面积误差不影响本项目招商价格。
2.出租物业使用现状
1层圆厅及后厨现空置,1-4层现用作办公,预计2024年5月底完成腾退。
3.招商人名称
中国邮政集团有限公司天津市分公司。
4.水、电等费用的约定
本项目的水、电、讯等费用由承租人承担。
5.经营限制
凡是政策法规允许的业态均可经营,包括但不限于酒店、办公等;但均不得利用本项目从事违法经营活动。申请人在申请文件中应列明经营业态和用途,作为《租赁合同》中规定的租赁用途,非经招商人同意,不得变更。租赁期内,本项目禁止转租或者分租。
6.是否允许装修改造
允许,装修改造方案及工程设计文件等需取得招商人的书面同意。
7.项目其他情况说明
7.1 关于资产移交日期问题
本项目为现状为自用办公,预计2024年5月底完成腾退,并于2024年6月完成移交,若未能及时完成腾退,移交时间相应顺延。
7.2 关于本项目装修改造等相关事宜
本项目为现状出租,承租人进行装修、改造等事宜前,须由承租人向招商人提交相关方案,经招商人书面同意后进行。相关手续由承租人自行办理,招商人提供相关资料等予以协助。
对于项目现状与出租后承租人装修、改造后,政府书面通知需要整改的,承租人须第一时间通知招商人,并经招商人书面同意,由承租人按照政府要求进行拆除或整改,相关费用由承租人自行承担。详见招商文件第一册“第三章 五、改造和装修”。
7.3 关于项目电梯问题
本项目建成年代较早,且总楼层为4层,无内部电梯,仅有内部步行梯,作为“海河灯光秀”的投影屏幕之一,投影区域不允许做任何改动,若后期需加装电梯,电梯设备间不能设置于楼顶,项目后侧院内空间有限,暂无空间做室外电梯间,承租人需在符合区域政策的前提下考虑电梯加装位置及方式。
7.4 关于停车问题
本项目南侧院内有划线停车位约18个可供使用,东侧院内停车位计划自留使用,两院均从同一入口进入(如下图所示),到达东侧院落需途径南侧院落,后期承租人需与招商人协商确定停车位使用及出入口管理问题。

7.5 关于项目外立面装修问题
本项目及西侧邮政大楼具有较好的展示性,为“海河灯光秀”的投影屏幕之一,其外部装修需严格按照海河沿岸风貌区装修要求,相关装修改造均需经过有关部门批准,需咨询相关部门,确认装修改造标准(包括但不限于外立面、窗户等)及后期装修改造程度。
另外,后期若作经营使用,店招摆放区域需提前与相关部门确认。
7.6 关于自用房间需求
企业有员工过夜用房需求(偶尔使用),需由承租人统一装修改造,若后期需使用房屋,由双方就用房需求另行协商协议价格。
7.7 关于项目承租后经营
本项目以现状出租,消防等相关资料不齐,包括但不限于仅有建筑设计防火登记表,需要承租人根据现状办理消防等手续。申请人参与本项目即表示充分知悉本项目现状及存在的风险,中选后由承租人自行办理装修改造及合法经营所需的全部手续(营业执照等),招商人仅以现有相关资料予以配合,缺失资料可能无法新办或补办。承租人应充分认识到上述风险并自行承担资料不全可能导致的风险。
消防水箱可设置于项目东侧院落原停车棚处,其体积为 55.632m³(长为 6.1米,宽为 3.8米,高为 2.4米),若后期加建,建筑高度原则上不得高于下图标示位置:
7.8 关于项目分属两个单位
本次拟盘活房地产权证包括两部分,主楼区域产权人为中国邮政速递物流股份有限公司天津市分公司,一楼圆厅区域产权人为招商人。承租人需按照房屋面积比例计算租金并分别签订租赁合同。
8.项目位置:项目位于天津市河东区海河东路88号,南侧临海河东路,北侧为天津站,西侧为邮政大楼,东侧为天津工务段。
项目区位示意图

项目四至示意图

9.项目图片






三、报名事项
1.时间
自本公告发布之日至2024 年 4 月 10 日,上午8:30-11:30,下午13:00-17:00(北京时间)。
2.地点
现场报名或远程报名,现场报名地点为北京市朝阳区西大望路合生汇写字楼5层511。
3.报名条件
申请人需提供有效的营业执照副本复印件、法定代表人身份证明、法定代表人授权委托书(如有)、受托人身份证明(如有)等有效文件,上述文件需加盖意向承租人公章。远程报名时请将相关材料以扫描件形式发送到联系人邮箱。
提交上述材料后可购买招商文件,购买时填写招商文件购买登记表。招商文件购买完成后视为报名成功。
报名的申请人名称需与申请保证金汇款账户名称、申请文件递交方名称一致。
4.报名联系人
联系人:郑琳
电 话:18518351878
邮 箱:zhengl@bjjhhn.com
5.招商文件出售事项
5.1招商文件售价:每套人民币1000元,售后不退。
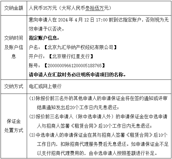
5.2招商文件收款银行信息:
户 名:北京九汇华纳产权经纪有限公司
账 号:2000 0009 6612 0000 5188 765
开 户 行:北京银行红星支行
注:汇款时请写备注“项目名称+购买招商文件”
四、合格意向承租人资格条件
1.主体资格
1.1 在中华人民共和国境内注册,依照中华人民共和国法律成立并存续的企业;
1.2 遵守中华人民共和国有关法律、法规、规章,满足国家法律法规及相关行业规定;
1.3 参与本项目的不同申请人实际控制人不得为同一人,不同申请人不得存在控股、管理关系;
1.4 本项目不允许联合体申请;
1.5 具有良好的商业信誉和健全的财务会计制度,无不良经营记录,“信用中国”中未被列入严重失信主体名单;未被中国政府采购网列入政府采购严重违法失信行为记录名单中;与招商人及其关联公司合作中(如有),未出现过成交后弃标、因违约被解除合同或提前退出的行为。未因经营行为对招商人及其关联公司声誉带来负面影响。
2.资金实力
截至公告发布日注册资本金不少于80万人民币。
五、申请保证金事项

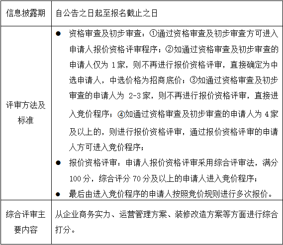
六、信息披露公告期及遴选活动安排

招商代理人:北京九汇华纳产权经纪有限公司
日期:2024年4月8日