核心观点
1、央国企参股金融机构经历了潮起潮落,大体分为三个阶段。第一阶段为扩张期(2010年-2016年),以2010年国资委首次公开支持央企发展金融业务为起点,央国企掀起了投资金融机构的热潮。第二阶段为规范期(2017年-2022年),第五次金融工作会议指出要“规范金融综合经营和产融结合”,随后国资委及金融监管机构相继发布多个文件,产融结合迈入审慎规范期。第三阶段为收缩期(2023年至今),2023年中央金融工作会议指出“做好产融风险隔离”,国资委在多个场合强调防范化解央企金融板块业务风险,多家央国企开始清理退出金融股权。此次国资委再次强调“从严控制增量”,我们理解是对中央金融工作会议精神的贯彻落实,防止金融风险和产业风险的相互传递。
2、央国企清理金融股权背后原因主要是产融结合暴露的问题及风险。央国企发展金融业务的初衷,一是利用金融平台,支持主业发展;二是多元化经营,拓展利润增长点。但经过多年实践,央国企产融结合暴露出一些问题和风险,包括产融结合的程度较低,投资金融以参股为主,对金融机构没有决策权,与产业的协同效应差;忽视自身主业发展,盲目向金融业扩张,过度追求金融投资回报,存在脱实向虚、偏离主业的风险;同时在“防火墙”缺失情况下,产业风险与金融风险相互传递的可能性加大。
3、国内外不乏产融结合的失败案例。国外以通用电气最为典型,其从实业起家,逐步向金融领域扩张。金融板块净利润一度占据通用电气半壁江山,当时被认为是产融结合的“模范生”,但金融危机到来暴露了通用电气的风险,2015年宣布剥离旗下金融业务。国内德隆事件也广为人知。德隆在90年代初构建产业整合平台,20世纪初进军金融,先后收购参股信托、证券、银行、租赁等机构,并利用金融平台套取资金。2004年德隆系资金链断裂,危机全面爆发。
4、央国企退出金融股权将产生多方面影响,也带来潜在机遇。对央国企而言,清理金融股权有利于其回归本源,聚焦主责主业,更好促进实体经济发展;但短期集中清理或导致金融股权价值进一步缩水,叠加金融股权对受让方的资质要求高,成交难度加大。对地方国资或地方金控而言,央国企清理股权可能带来机遇。部分有资金实力的地方金控平台,可借此机会,强化自身金融布局,整合地方金融资源,做优做强。

正文
事件:近期,国资委贯彻落实《防范化解金融风险问责规定(试行)》,提出“从严控制增量,各中央企业原则上不得新设、收购、新参股各类金融机构,对服务主业实业效果较小、风险外溢性较大的金融机构原则上不予参股和增持”。
近期,国资委在贯彻落实《防范化解金融风险问责规定(试行)》会议上,提出“各中央企业原则上不得新设、收购、新参股各类金融机构”,引发市场高度关注。实际上,央国企参股金融机构的背后反映的是多年来业界和学界一直都在讨论的“产融结合”问题。我国产融结合已持续探索多年,政策端经历了哪些变化,此次政策风向转变背后的原因是什么,如何理解本次政策转变的影响。本报告试着回答以上问题。
一、央国企参股金融机构的政策变化
产融结合是指产业资本和金融资本以股权关系为纽带,通过参股、控股等方式进行的结合。从世界范围看,产融结合大体分为“由融到产”和“由产到融”两种形式。国内产融结合方式主要为“由产到融”,即产业集团向金融业投资,通过参控股金融机构开展金融业务。这里的产业集团既包括大型央国企,也包括民营企业、互联网平台等。本报告聚焦于央国企的产融结合。从发展情况看,央国企产融结合大体分为三个阶段:
(一)扩张期(2010年-2016年):国资委支持,央国企积极扩张金融版图
2010年国资委首次公开支持央企发展金融业务。2010年前后,国家对央国企参股金融机构的态度发生了较大的转变。此前,受“德隆事件”影响,国资委对产融结合持非常谨慎,甚至是否定的态度。2006 年7 月国资委出台的《中央企业投资监督管理办法》中,严格要求了央企境内投资的标准,并且严令禁止了对金融业务的投资。但2009年年4月,国资委相关领导通过对中石油调研,提出了要重新认识央企产融结合的问题,并指出,产融结合是央企培育国际竞争力、实行可持续发展的重要途径。2010 年12 月,国资委在央企负责人会议上首次公开明确,“支持具备条件的企业探索产融结合”,意味着央企推行产融结合正式获得高层认可。
各大央企纷纷开始扩张自身的金融版图。国资委对央企产融结合的肯定,叠加随后几年的金融自由化浪潮,央企掀起了投资金融机构的热潮。据统计,在国资委管理的97家央企中,超过70家央企直接或间接控股金融企业,其中已有40多家组建了金融控股平台。以五大电力集团为例,2017年前利用央企地位的优势,不断对金融机构进行参股、控股,旗下金融板块快速发展,几乎覆盖了所有类型的金融牌照(见表1)。此外,央企系金控公司还加大证券化布局,纷纷谋求上市,目前已有6家央企金控平台实现上市(见表2)。


(二)规范期(2017年-2022年):高层定调,产融结合迈入审慎规范阶段
2017年第五次全国金融工作会议后,产融结合进入规范期。2017 年7 月第五次全国金融工作明确指出“规范金融综合经营和产融结合”。以此为转折点,央企开展金融业务迈入规范期。随后,国资委学习贯彻全国金融工作会议精神,提出央企要审慎规范开展金融业务,杜绝盲目投资金融。
国资委及金融监管机构相继发布多个文件规范产融结合。2018年4月,央行、银保监会、证监会联合发布《关于加强非金融企业投资金融机构监管的指导意见》,对非金融企业投资金融机构的股东资质、资金来源、公司治理、关联交易等作出严格限制。2019年3月,国资委发布《关于加强中央企业金融业务管理和风险防范的指导意见》,强调“产融结合、以融促产是中央企业开展金融业务的出发点和落脚点”,要求全面开展央企金融业务风险检查和整改。2020年9月,国务院发文明确金控公司准入标准,并授权央行制定《金融控股公司监督管理试行办法》,对金控公司加强监管,央企金控开始面临“国资监管+金融监管”的双监管格局。

(三)收缩期(2023年至今):风向转变,央国企清理退出金融股权
2023年中央金融工作会议后,央企参股金融业务进入收缩期。2023年以来,央企产融结合的风向出现明显转变。2023年9月,国资委出台《国有企业参股管理暂行办法》,指出“除战略性持有或培育期的参股股权外,国有企业应当退出5年以上未分红、长期亏损、非持续经营的低效无效参股股权,退出与国有企业职责定位严重不符且不具备竞争优势、风险较大、经营情况难以掌握的参股投资”。2023年10月,中央金融工作会议召开,明确指出“做好产融风险隔离”。随后,国资委学习中央金融工作会议精神,提到央企要坚持回归本源、聚焦主业,对金融业务要严控增量、优化存量。此外,2023年12月,国资委关于中央企业巡视整改专项治理工作专题会议中,强调要防范化解中央企业金融板块业务风险,并特别提及“四个领域”(即信托公司、财务公司、商业保理公司、私募股权投资基金等)的金融风险问题。
近期国资委对央企参与金融“严增量、优存量”,是对中央金融工作会议精神的贯彻。2024年6月3日,国资委贯彻落实《防范化解金融风险问责规定(试行)》会议中提到,将“从严控制增量,各中央企业原则上不得新设、收购、新参股各类金融机构,对服务主业实业效果较小、风险外溢性较大的金融机构原则上不予参股和增持”。我们理解,此次讲话内容本质上是进一步贯彻中央金融工作会议精神,进行产融风险隔离,防止金融风险和产业风险的相互传递。据了解,国企改革深化提升行动中,国资委对产业集团下属的金融业务提出三个“一批”,即“清理退出一批、优化整合一批、有序发展一批”。

事实上,近两年央国企已加快对参股金融股权的清理。不完全统计,2023年11月-12月,央国企仅在北京产权交易所披露的出售金融股权数量就达到10笔。2024年以来,其清理进程进一步提速,截至6月,已有7笔。大型央企包括中国船舶、鞍钢集团、大唐集团、华电集团等旗下子公司在产权交易平台均有挂牌出售参股的金融股权,覆盖银行、保险、证券、信托等多类牌照(见表5)。部分央企甚至集中清理金融股权(见表6),如中煤集团2024年1月挂牌出售持有的中煤财险、中诚信托股权,4月清仓出售山西山阴农商行股权。


二、央国企参股金融机构退潮的原因
就经济学理论而言,产融结合的动因在于消除银企间信息不对称,降低交易成本,实现优势互补,达到产业与金融协同的目的。早期我国大型企业积极发展金融业务,其初衷在于,一方面利用金融平台提升资源配置效率,支持主业发展,另一方面通过多元化经营,拓展利润增长点。但经过多年的实践,央国企产融结合取得一定成效的同时,也暴露了一些问题和风险。这些问题可能导致当前产融结合退潮的主要原因。
(一)产融结合的效果欠佳
产融结合、以融促产是央国企开展金融业务的出发点和落脚点。但实践中,我国央国企产融结合的程度较低,效果不尽如人意。主要表现:一是部分央国企对金融机构的投资以参股为主,股权占比低,对金融机构没有决策权,很难对产业产生协同。二是即便是控股的金融机构,近年来也出现了资产端在外、资金端在外的“两头在外”的状况,没有与集团的业务紧密结合;三是当前央国企内部的产业平台与金融平台因利益主体的相对独立性,协同上存在一定的阻力,导致即便有协同,也大多停留在业务层面,而战略层面的协同较难触及。
(二)盲目向金融领域扩张
过去几年,金融行业的高利润率是吸引央国企投资的重要原因。实践中,部分央国企忽视自身主业发展,盲目向金融业扩张。表现为:一是部分企业过度追求金融机构和金融牌照的数量,甚至重复投资同一类金融牌照,使得金融机构之间业务重合,在企业内部形成不利竞争关系;二是过度追求金融投资回报,导致部分央企在利润构成中,一度主业、房地产、金融业务达到三分天下,存在脱实向虚、偏离主业的风险【注1】 。
(三)金融风险向产业领域传递
央国企控股或参股金融业务,在缺乏相应风险管理能力的情况下,容易出现产业风险与金融风险的相互传递。一方面,产业板块如果面临经营风险,可能会传递到集团内向其提供融资、担保的金融子公司,进而引发金融风险;另一方面,金融子公司如果出现违约风险或大面积暴雷,也会传递到集团内的产业板块,对产业板块的融资形成制约,甚至集团可能还要承担流动性救助等责任。近几年,随着中小金融机构风险上升,金融风险向产业风险传递的可能性在提升。
三、国内外产融结合的典型案例
(一)通用电气:从产融结合的“模范生”到剥离金融业务
GE逐步扩张金融版图。通用电气(GE)是全球最成功的多元化经营跨国企业集团之一,其业务涵盖飞机引擎、广播事业、国防工业、运输系统等多个领域。为服务于主营业务发展,1932年GE成立通用信贷公司,为消费者提供分期付款服务。1943年,GE根据《纽约银行法》扩大金融部门的业务范围。70年代,通用金融不仅为集团内部进行投资融资和资产管理,还开始涉足房屋贷款、二手贷款、商业地产、工业贷款等领域。80年代,随着美国金融自由化浪潮,通用金融进一步渗透至房地产贷款、设备租赁贷款、私人信用卡等业务。
金融一度占据GE半壁江山。随着金融板块的扩张,金融业务在GE集团占比不断提升。金融危机发生前几年,金融板块净利润占集团净利润一度超过50%,占据半壁江山。GE逐渐由实业主导转变为金融与实业共同主导,并被奉为产融结合的“模范生”。
危机爆发后,GE剥离金融业务。2008年金融危机席卷美国几乎所有的投资银行、商业银行、保险公司等金融机构,规模巨大的通用金融也深陷泥沼。危机后通用金融业务利润下降,GE一度陷入了经营紧张状态,引发市场恐慌与股价暴跌,资本运作陷入困境。2015年GE宣布出售旗下金融业务,并表示计划在2016年将金融占公司净利润的比例降至25%,2018年降至10%。这意味着经过80年的产融结合探索,GE最终选择回归主业。
(二)德隆系:中国早期产融结合的“坏榜样”
构建产业整合平台。1992年,德隆成立,从事工商业和农业经营。1995 年开始,德隆确定产业并购模式,先后收购新疆屯河、天山股份、沈阳合金、湘火炬等上市公司,进入水泥、番茄酱、电动工具、草地园林机械、清洗机械生产等众多领域。
进军金融,形成产融互动。1997年,德隆先后收购参股等进入保险、信托、证券、银行、租赁等金融业务。1999年,德隆聘请罗兰贝格确定战略,“以资本运作为纽带,以产业整合为核心”,谋求成为中国传统产业新价值的发现者和创造者,推动传统产业复兴。2000年,德隆按照国际标准搭建金融控股管理平台“友联管理研究中心”,其功能是“在中国现有的环境下,探索出不违法不违规的金融混业经营模式,为中国企业提供新的、更加高级的金融服务”。继此前参控股一些非银机构(金新信托、新疆金融租赁、上海新世纪租赁、伊斯兰信托、德恒证券、恒信证券等)后;2002年,德隆开始参股一些城市商业银行(如南昌市商业银行、昆明市商业银行、株洲市商业银行等)。借助金融平台,德隆一方面大量开展委托理财、挪用信托资金等,从非银机构获取资金;另一方面进行了大量抵押、担保,从银行套取资金。而这些资金中的绝大多数都是短期融资,被德隆用在了实业的对外扩张上。
德隆危机爆发。2003年~2004年,由于资金链断裂,部分银行开始对德隆的贷款进行紧缩。2004年4月,德隆旗下上市公司股价高台跳水,市值迅速蒸发。随后,银行、机构、个人三路讨债大军开始集体发难,德隆危机全面爆发。
四、央国企清理金融股权的影响及机会
(一)有利于央国企聚焦主责主业,推动实体发展
央国企逐步退出部分金融股权,有多重利好:一是有利于其回归本源,聚焦主责主业,着力于培育新动能,推动战略性新兴产业发展,更好促进实体经济。二是有利于其优化资产结构,通过降低无效投资,重新调整资产布局,提高经营效率和盈利能力。三是有利于产融风险隔离,当前在部分中小金融机构风险上升的背景下,央国企有序退出此类金融股权,有助于实现金融风险与实体企业风险之间的隔离,降低企业经营风险和压力。
(二)金融股权价值或进一步缩水,成交难度加大
央国企集中出售金融股权短期的不利影响体现在:
一是金融股权价值缩水。近年来,随着金融监管趋严趋紧,中小金融机构经营状况日益承压,叠加部分金融机构风险逐步暴露,中小金融机构股权价值在供给侧改革背景下本身就有大幅下降的趋势。央国企去年以来的集中抛售,无疑会加重这一趋势,使得金融股权价值进一步缩水。以信托牌照为例(见表7),中煤集团出售中诚信托3.4%的股权首次挂牌未成交后,今年1月打九折再次挂牌;新时代信托类似,100%股权转让首次未成交后,今年5月打八折再次挂牌转让。

二是股权成交难度加大。当前金融股权成交难有多方面原因,除了上述提到的受金融监管形势和盈利能力下降影响,中小金融机构前景不被看好外,还包括:(1)相对其他类型的股权,金融股权对受让方的资质要求较高,如《商业银行股权管理暂行办法》对商业银行股东责任、商业银行职责有多方面的规定,一定程度上限制了潜在买家的数量,使得符合资质同时兼具资金实力的买家较少。(2)央国企出售的金融股权以参股为主,股权占比小,对部分意在获取控股权的买家吸引力不大。如表5所列,大部分央国企虽为清仓式出售,但参股比例基本在10%以下。
成交难度大直接体现为部分中小金融机构股权流拍。以中小银行为例(见表8),抚顺银行6.68%的股权曾在交易平台上进行三次拍卖,起拍价一再打折,且第三次只有评估价的56%,但最终仍流拍;厦门农商行600万股股权在京东拍卖平台拍卖,起拍价仅为评估价的6成多,最终流拍。

(三)地方金控可抓住机遇,优化自身金融布局,加强资源整合
我们理解,此次央国企清理金融股权主要针对的是产业类央国企,对于本身以金融业务为主的央国企(包括地方金控平台)来说,并不受影响,反而可能是机遇。考虑到当前符合资质且有资金实力的买家不多,地方国资或旗下的金控平台可能是重要的潜在买家。部分有资金实力的地方金控平台,可借此机会,强化自身金融布局,整合地方金融资源,做优做强 。针对不同的情况,建议关注以下机会:一是地方国资如需补齐金融牌照,可重点关注相关牌照控股权的转让机会;二是地方国资如已参股或控股金融股权,有意进一步提升股权占比,此轮央国企清理金融股权机会较多;三是地方国资如果要做大做强某类金融业态(如证券),可关注并购重组机会。
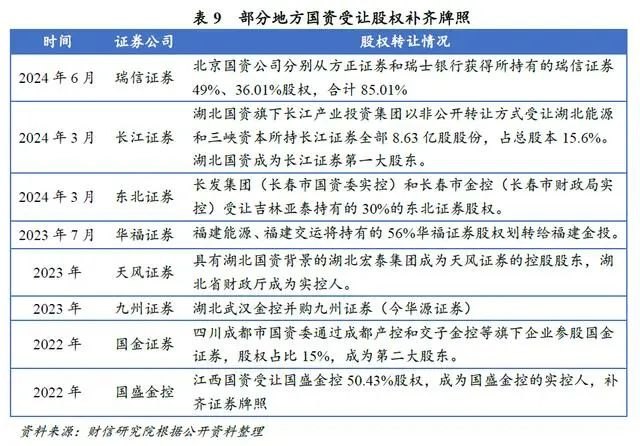
事实上,近两年已有不少地方国资或金控平台优化整合金融股权的案例出现。以证券为例,一方面,一些地方国资通过股权受让或划转等方式,积极补齐牌照(见表9)。如今年4月,湖北国资旗下长江产业投资集团以非公开转让方式受让湖北能源和三峡资本所持长江证券15.6%的股权,成为长江证券第一大股东;再如去年7月,福建能源、福建交运将持有的56%华福证券股权划转给福建金投。另一方面,部分地方国资加大资源整合,通过并购重组做大做强(见表10)。如浙商证券正在积极通过从多家股东处收购股权达到并购国都证券的目的,包括今年5月受让国家能源集团子公司国华能源7.7%的股权。


【注1】:国家审计署重庆特派办,《央企金融业务领域审计应关注的几项重点内容》,2018年12月。
内容来源:财信研究院