中国邮政集团有限公司黑龙江省分公司委托北京九汇华纳产权经纪有限公司,对黑龙江邮政哈尔滨太阳岛风景区西林街13号、西江街6号房屋租赁招商项目进行公开招商,现邀请合格申请人参加该项目。
一、招商内容
本项目招商内容为位于哈尔滨市太阳岛风景区西林街13号、西江街6号现有不动产、设施设备及相关资产8年期租赁招商,本项目拟出租房产建筑总面积为7868.72平方米(均为地上建筑)。
项目招商详情如下:
1.项目名称:黑龙江邮政哈尔滨太阳岛风景区西林街13号、西江街6号房屋租赁招商项目
2.租赁期:8年(96个月)租赁合同,起租日为完成租赁标的实际移交日的次日。8年期满后按照《租赁合同》相关条款规定进行续期8年(96个月)。
3.装修改造期:10个月,装修改造期包含在租赁期限内。
4.拟出租面积:招商范围为A栋、B栋、C栋三栋独立建筑,建筑面积共7868.72平方米;A栋为客房楼,建筑面积3814.13平方米;B栋为会议楼,建筑面积2623.79平方米;C栋为餐厅,建筑面积1430.8平方米。
5.起始年租金(万元/年)
本项目起始年租金报价参考价为288.5万元,该价格仅作为参考,申请人的初始年租金报价可根据自身承受能力进行自由报价。
起始年租金最终按照申请人参与多轮竞价时对起始年租金的最终轮报价进行确定。
6.租金支付方式:
承租方租金支付周期为每三个月支付一次,承租方在每个缴租期开始前的10个工作日内支付当期租金。
7.租金上浮机制:自起租日起,每满三年对租金进行一次上调,上调额度为前三年度的年租金标准的2%。
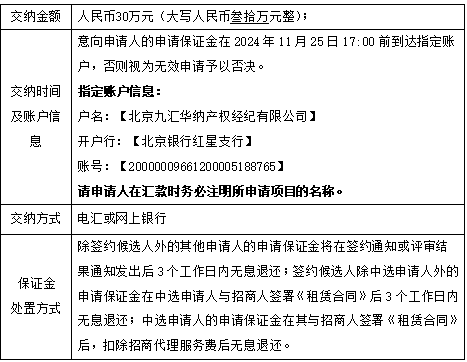
8.招商代理费:承租人需向招商代理人支付招商代理费,招商代理费标准为按承租人最终报价(起始年租金)计算的两个月租金,即:
招商代理费=承租人最终报价(起始年租金)÷12×2,即相当于承租人最终报价(起始年租金)的两个月租金额度。
在签订《租赁合同》后10个工作日内,申请保证金扣除招商代理服务费后无息退还,如申请保证金不足以支付招商代理费用的,由中选申请人按照差额进行补足。
二、项目简介
1.项目概况:本项目招商内容为位于黑龙江省哈尔滨市太阳岛风景区西林街13号、西江街6号的现有不动产、设施设备及相关资产8年期租赁招商,招商范围为A栋、B栋、C栋三栋独立建筑,建筑面积共7868.72平方米,具体情况如下:
A栋为客房楼,于1999年建成,建筑面积3814.13平方米,建筑整体呈L型,共3层76间客房。一层包括接待大堂、休息区及19间客房;二层有30间客房;三层有27间客房。B栋为会议楼,于1999年建成,建筑面积2623.79平方米,共三层,二层西侧露台步道可通往西江街。C栋为餐厅,于1986年建成,建筑面积1430.8平方米,共四层,一层为厨房区,出入口位于东侧,二层客用出入口通往西江街,二层至三层为用餐区。
三栋建筑内部装修较老旧,部分设施设备老化。A栋东侧至B栋南侧中间的空地可供停放车辆,地面空地面积较大,停车位充裕。车辆进入太阳岛景区需向景区支付停车费。
注:①本项目招商价格与建筑面积、出租面积不挂钩,建筑面积、出租面积的误差不影响本项目招商价格。
②项目供水、供电、取暖、燃气等已报停,未来须中选承租方自行联系相关管理部门恢复供应。

项目位置示意图

A栋西侧外观及入口

大堂和前台

B栋西侧外观(西江街)

阶梯教室

C栋东侧外观

三层大餐厅
2.出租物业使用现状:空置。
3.招商人名称:中国邮政集团有限公司黑龙江省分公司。
4.水、电等费用的约定:本项目的水、电、通讯等费用由承租人承担。
5.经营限制:凡是政策法规允许的业态均可经营。包括不限于:酒店、餐饮、会议、培训等。申请人在申请文件中所列的经营业态和用途,作为《租赁合同》中规定的租赁用途。租赁期内,经营业态的改变或增加须由承租方书面报经招商人同意方可变更。
6.是否允许装修改造:允许,装修改造方案及工程设计文件等需取得招商人的书面同意。
三、报名事项
1.时间
自本公告发布之日至2024 年11月19日,上午8:30-11:30,下午13:00-17:00(北京时间)。
2.地点
现场报名或远程报名,现场报名地点为北京市朝阳区西大望路合生汇写字楼5层511。
3.报名条件
申请人需提供有效的营业执照副本复印件、法定代表人身份证明、法定代表人授权委托书(如有)、受托人身份证明(如有)等有效文件,上述文件需加盖意向承租人公章。远程报名时请将相关材料以扫描件形式发送到联系人邮箱。
提交上述材料后可购买招商文件,购买时填写招商文件购买登记表。招商文件购买完成后视为报名成功。
报名的申请人名称需与申请保证金汇款账户名称、申请文件递交方名称一致,如不一致的需进行补充说明,且理由合理。
4.报名联系人
联系人:唐女士、吴女士
电 话:13401110527、15901183987
邮箱:tangn@bjjhhn.com、wx@bjjhhn.com
5.招商文件出售事项
5.1招商文件售价:每套人民币1000元,售后不退。
5.2招商文件收款银行信息:
户 名:北京九汇华纳产权经纪有限公司
账 号:2000 0009 6612 0000 5188 765
开 户 行:北京银行红星支行
注:汇款时请写备注“项目名称+购买招商文件”
四、合格意向承租人资格条件
1.1. 在中华人民共和国境内注册,依照中华人民共和国法律成立并存续,具有独立法人资格的企业(包括中外合资、合作企业、外商独资、有限合伙制企业等),如为联合体,联合体成员中境内注册企业方均应满足此项要求;
1.2. 遵守中华人民共和国有关法律、法规、规章,满足国家法律法规及相关行业规定(如为联合体,联合体各方均应满足此项要求);
1.3. 本项目允许联合体申请;
1.4. 具有良好的商业信誉和健全的财务会计制度,无不良经营记录,“信用中国”(www.creditchina.gov.cn)中未被列入严重失信主体名单;未被中国政府采购网(www.ccgp.gov.cn)列入政府采购严重违法失信行为记录名单中(如为联合体,联合体各方均应满足此项要求);
1.5. 与招商人及其关联公司合作中(如有),未出现过成交后放弃签约、因违约被解除合同或提前退出的行为。未因经营行为对招商人及其关联公司声誉带来负面影响(如为联合体,联合体各方均应满足此项要求)。
2.1. 2023年末经审计的财务报告或2024年度最近一期加盖公章的财务报表净资产不少于100万元人民币。
2.2. 如为联合体申请,则联合体牵头方应能够单独满足以上资金实力的要求。
3.1. 本项目允许以联合体形式申请,联合体成员最多不得超过2家公司,且联合体成员中需指定牵头方。
3.2. 联合体各成员签订联合体协议后,不得再以自己的名义单独申请,也不得组成新的联合体或参加其他联合体在同一项目中提交申请。
3.3. 联合体成员应共同签订具有法律效力和有约束力的联合体协议,明确各方权利、义务和分工。协议应包括但不限于以下条款:
(1)联合体的牵头方为【 】;
(2)联合体各成员方权利、义务和分工;联合体各成员应提供相应分工的资质文件,以确保联合体各方具备承担项目实施的相应能力和资质。其中,牵头方,除其它应承担的义务外,应代表所有联合体成员负责申请和合同实施阶段的主办、协调工作;
(3)联合体牵头方承诺就本次申请和申请保证金支付承担全部责任,且联合体非牵头方承诺就牵头方成交后签订和履行合同与牵头方承担连带责任;
(4)联合体协议应在经营合同项下的全部权利义务责任履行完毕后终止。
五、申请保证金事项

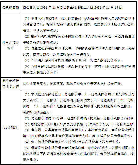
六、信息披露公告期及遴选活动安排

招商代理人:北京九汇华纳产权经纪有限公司
日期:2024年11月6日
附件:黑龙江邮政哈尔滨太阳岛风景区西林街13号、西江街6号房屋租赁招商项目招商公告.pdf